【主持人-东方新星董秘胡德新】:
尊敬的各位领导、各位来宾,新闻媒体的朋友们:
大家上午好!我是北京东方新星石化工程股份有限公司董事会秘书胡德新,也是本次会议的主持人。欢迎大家参加本次重大资产重组媒体说明会。
按照证监会重组问答解答和深交所《股票上市规则》《重大资产重组媒体说明会备忘录》的要求,公司在此召开本次重大资产重组的媒体说明会,并邀请了各大媒体和机构参会,旨在确保广大投资者通过今天参会的媒体,全面了解本次重大资产重组的情况。
首先,请允许我介绍一下参加本次会议的各位来宾。他们是
1.中证中小投资者服务中心有限责任公司的领导:石妍女士、莫妍哲女士
2.参加本次媒体说明会的媒体代表有:中国证券报、证券时报、证券日报、上海证券报、全景网的记者朋友们。大家的到来,能够确保投资者特别是广大的中小投资者全面了解公司本次重大资产重组的整体情况。让我们以热烈的掌声欢迎以上领导和媒体朋友的到来!
3. 参加本次说明会的上市公司代表,他们是:
(1)北京东方新星石化工程股份有限公司董事长、总经理:陈会利先生
(2)北京东方新星石化工程股份有限公司副总经理、董事会秘书:胡德新先生
4. 参加本次说明会的标的公司代表,他们是:
(1)江苏奥赛康药业股份有限公司董事长、总经理:陈庆财博士
(2)江苏奥赛康药业股份有限公司董事、副总经理、董事会秘书:任为荣先生
(3)江苏奥赛康药业股份有限公司副董事长:赵小伟:女士
(4)江苏奥赛康药业股份有限公司副董事长:赵俊先生
(5)江苏奥赛康药业股份有限公司董事、副总经理:徐有印先生
5、参加说明会的中介机构代表,他们是:
(1)独立财务顾问华泰联合证券有限责任公司姚玉蓉女士、武光宇先生、季李华先生
(2)审计机构上海立信会计师事务所林盛宇先生
(3)评估机构上海东洲资产评估有限责任公司朱淋云先生
(4)法律顾问北京市金杜律师事务所沈诚敏先生
在此,我们对大家的到来表示热烈的欢迎和衷心的感谢。
下面,我们进入到正式的会议议程。
首先,会议进行第一项,由我来介绍本次交易方案。
(一)本次交易方案概述
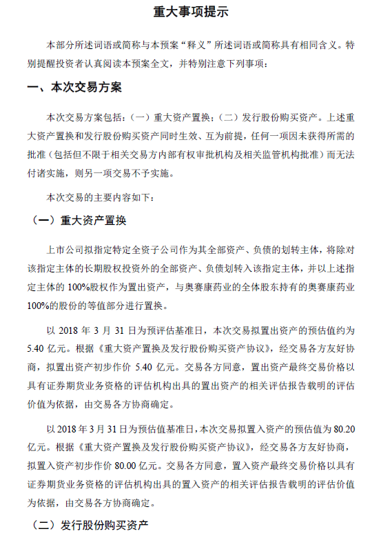
本次交易方案包括:(一)重大资产置换;(二)发行股份购买资产。上述重大资产置换和发行股份购买资产同时生效、互为前提,任何一项因未获得所需的批准(包括但不限于相关交易方内部有权审批机构及相关监管机构批准)而无法付诸实施,则另一项交易不予实施。
本次交易的主要内容如下:
1、重大资产置换
上市公司拟指定特定全资子公司作为其全部资产、负债的划转主体,将除对该指定主体的长期股权投资外的全部资产、负债划转入该指定主体,并以上述指定主体的100%股权作为置出资产,与奥赛康药业的全体股东持有的奥赛康药业100%的股份的等值部分进行置换。
以2018年3月31日为预评估基准日,本次交易拟置出资产的预估值约为5.40亿元。根据《重大资产置换及发行股份购买资产协议》,经交易各方友好协商,拟置出资产初步作价5.40亿元。交易各方同意,置出资产最终交易价格以具有证券期货业务资格的评估机构出具的置出资产的相关评估报告载明的评估价值为依据,由交易各方协商确定。
以2018年3月31日为预估值基准日,本次交易拟置入资产的预估值为80.20亿元。根据《重大资产置换及发行股份购买资产协议》,经交易各方友好协商,拟置入资产初步作价80.00亿元。交易各方同意,置入资产最终交易价格以具有证券期货业务资格的评估机构出具的置入资产的相关评估报告载明的评估价值为依据,由交易各方协商确定。
2、发行股份购买资产
本次交易中,拟置出资产的初步作价为5.40亿元,拟购买资产的初步作价为80.00亿元,上述差额74.60亿元由上市公司以发行股份的方式向奥赛康药业的全体股东购买。
本次发行股份购买资产的定价基准日为上市公司第四届董事会第二次临时会议决议公告日,本次发行股份购买资产的股份发行价格为9.35元/股,不低于定价基准日前20个交易日股票均价的90%(即9.3467元/股),符合《重组管理办法》的相关规定。
据此计算,上市公司向奥赛康药业全体股东发行股份的数量为79,789.41万股,最终发行数量以上市公司股东大会批准并经中国证监会核准的数量为准。
(二)本次交易构成重组上市
本次交易中,因拟置入资产的相关指标超过上市公司截至2017年12月31日及2017年度相关指标的100%、购买资产发行的股份占上市公司本次交易首次董事会决议公告日前一个交易日的股份的比例超过100%且本次交易将导致上市公司主营业务发生根本变化,根据《重组办法》的规定,本次交易构成重组上市。
本次交易完成后,上市公司的控股股东为南京奥赛康,持有上市公司总股本的34.54%股权。陈庆财为南京奥赛康之控股股东,同时,伟瑞发展持有上市公司总股本的12.34%股权。故此,本次交易完成后,上市公司实际控制人为陈庆财,陈庆财及其一致行动人合计控制上市公司表决权46.88%。
以上为本次交易方案的简要概况,谢谢大家!
接下来请东方新星董事长陈会利先生对本次交易的必要性、交易作价的合理性、业绩承诺合理性、承诺履行及上市公司规范运作等情况进行说明。
【东方新星董事长陈会利】:
各位来宾,上午好,欢迎大家参加此次重组的媒体说明会。下面由我来介绍一下本次交易的必要性、交易作价的合理性、业绩承诺合理性、承诺履行及上市公司规范运作等情况。
1、本次交易的必要性
首先,本次交易前,上市公司的主营业务是为石油化工行业、新型煤化工行业的大型建设项目提供工程勘察和岩土工程施工服务。近年来,我国经济的发展增速放缓,宏观政策的调整使固定资产的投资无法持续维持高位,国民经济的增速在中低速运行已成为新常态。上市公司业务与国家宏观经济政策紧密相关,所处行业主要客户固定资产投资大幅下降,使得公司所在行业面临一定的下行压力。2015年、2016年和2017年,上市公司实现的归属母公司股东的净利润分别为1,886.45万元、460.46万元和1,096.69万元,盈利能力较弱。
本次交易完成后,奥赛康药业将成为上市公司的全资子公司,并纳入上市公司合并报表的范围,有助于上市公司创造新的利润增长点,增强上市公司的盈利能力。
交易完成后,上市公司将转型进入医药制造行业。置入资产奥赛康药业是国内最大的质子泵抑制剂(PPI)注射剂生产企业之一,通过在医药制造行业多年的深耕细作,形成了多品类多层次的产品管线和良好的产品质量口碑等竞争优势,资产规模和盈利能力均居于业界前列。未来,凭借过硬的产品质量保证、持续加大的研发投入以及丰富的研发产品管线,置入资产的盈利能力和资产规模有望进一步提升,为上市公司的持续经营提供坚实保障。
此外,奥赛康药业全体股东承诺本次重大资产重组实施完毕后,奥赛康药业在2018年度、2019年度和2020年度实现的合并报表范围扣除非经常性损益后归属于母公司所有者的净利润分别不低于6.41亿元、7.15亿元、7.84亿元。若本次重大资产重组无法在2018年度内实施完毕,则业绩承诺期延续至2021年度。若盈利预测顺利实现,将有助于改善公司的财务状况,提高盈利能力,增强综合竞争实力和持续经营能力,符合全体股东的根本利益。
2、交易作价合理性
(1)拟置入资产和拟置出资产的定价原则和交易作价情况
本次拟置入资产和拟置出资产的最终交易价格将以具有证券期货业务资格的评估机构出具的相关评估报告载明的评估价值为依据,由交易各方协商确定。目前,本次重大资产重组的相关审计、评估工作尚在进行中。
以2018年3月31日为预评估基准日,本次交易拟置出资产的预估值约为5.40亿元。根据《重大资产置换及发行股份购买资产协议》,经交易各方友好协商,拟置出资产初步作价5.40亿元。交易各方同意,置出资产最终交易价格以具有证券期货业务资格的评估机构出具的置出资产的相关评估报告载明的评估价值为依据,由交易各方协商确定。
以2018年3月31日为预估值基准日,本次交易拟置入资产的预估值为80.20亿元。根据《重大资产置换及发行股份购买资产协议》,经交易各方友好协商,拟置入资产初步作价80.00亿元。交易各方同意,置入资产最终交易价格以具有证券期货业务资格的评估机构出具的置入资产的相关评估报告载明的评估价值为依据,由交易各方协商确定。
(2)拟置入资产交易作价的公允性分析
本次交易按照相关法律法规的规定依法进行,由上市公司董事会提出方案,并聘请具有证券期货业务资格的中介机构依据有关规定出具审计、评估等相关报告。截至目前,标的资产的审计和评估工作正在进行中。上市公司将在相关审计、评估完成后再次召开董事会,编制并披露重组报告书,标的资产的财务数据、资产评估结果将在重组报告书中予以披露。
本次交易中标的资产的交易定价以最终评估报告的评估结果为定价基础,交易定价经交易双方协商确定,定价合法、公允,不存在损害上市公司和股东合法利益的情形。
3、业绩承诺的合理性
根据上市公司与奥赛康药业全体股东签署的《盈利预测补偿协议》,业绩承诺期内由奥赛康药业全体股东按照其本次交易前持有的奥赛康药业的股份比例承担业绩补偿义务。若奥赛康药业在业绩承诺期内累计实际实现的合并报表范围扣除非经常性损益后归属于母公司所有者的净利润低于累计承诺净利润,则奥赛康药业全体股东应首先以通过本次交易取得的上市公司股份进行补偿;股份补偿总数达到本次发行股份购买资产的发行股份总数的90%后仍需进行补偿的,奥赛康药业全体股东将自主选择采用现金或股份的形式继续进行补偿,直至覆盖奥赛康药业全体股东应补偿的全部金额。
根据《盈利预测补偿协议》,奥赛康药业在2018年度、2019年度和2020年度实现的合并报表范围扣除非经常性损益后归属于母公司所有者的净利润分别不低于6.41亿元、7.15亿元、7.84亿元。若本次重大资产重组无法在2018年度内实施完毕,则业绩承诺期延续至2021年度。本次交易完成后,上市公司的资产质量、盈利能力将得到提升,持续经营能力将得到增强,有利于保护全体股东特别是中小股东的利益。
4、承诺履行和上市公司规范运作等情况
截至目前,上市公司及公司董事、监事、高级管理人员作出的各项承诺均在正常履行中。
关于上市公司的规范运作情况介绍如下:本次交易前,上市公司已按照《公司法》、《证券法》、《上市公司治理准则》、《上市规则》等相关法律法规、规范性文件的规定及《公司章程》的约定,建立健全了公司内部管理和控制制度及相关法人治理结构,包括股东大会、董事会、董事会下设专门委员会、监事会、董事会秘书、独立董事、总经理,并制定了与之相关的议事规则或工作细则并严格予以执行。上市公司整体运作较为规范,公司治理情况符合中国证监会及深圳证券交易所有关上市公司治理规范性文件的相关要求。
以上是对本次交易的必要性、交易作价的合理性、业绩承诺合理性、承诺履行及上市公司规范运作等情况的介绍,谢谢大家!
【主持人-东方新星董秘胡德新】:
接下来继续请陈总对本次交易标的企业及其行业的情况进行介绍。
【东方新星董事长陈会利】:
各位来宾,上午好。下面由我继续向各位汇报本次重组交易标的及其行业的情况,及本次重大资产重组项目的推进和筹划中履行的忠实、勤勉义务。
(一)对拟置入资产及其行业的了解情况
作为最大的新兴医药市场体,伴随着经济的持续高速增长,我国医药产业无论从工业生产规模还是从销售市场容量来看都是近年来国内增长较快的产业之一。2007-2016年,我国医药工业总产值持续增长,由6,719亿元上升至31,750亿元,十年复合增长率达18.83%,高于其他工业部门平均水平。
奥赛康药业主要从事消化类、抗肿瘤类及其他药品的研发、生产和销售业务,系国内最大的质子泵抑制剂(PPI)注射剂生产企业之一。奥赛康药业通过在医药制造行业多年的深耕细作,形成了多品类多层次的产品管线和良好的产品质量口碑等竞争优势,资产规模和盈利能力均居于业界前列。未来,凭借过硬的产品质量保证、持续加大的研发投入以及丰富的研发产品管线,奥赛康药业的盈利能力和资产规模有望进一步提升,为上市公司的持续经营提供坚实保障。
(二)本次重大资产重组项目的推进和筹划中履行的忠实、勤勉义务
在本次重组过程中,上市公司董事、监事及高级管理人员切实履行了忠实、勤勉义务:
首先,上市公司董事、监事及高级管理人员在对认真履行自身本职工作的同时,也对本次重大资产重组投入了大量的时间和精力。在对交易方案的论证上,主要负责本次交易事宜的上市公司董事及高级管理人员对本次交易方案进行了系统全面的论证分析,对本次交易方案的可行性、对上市公司及股东的影响进行了详细的研究,进而最终确定了本次交易方案。
其次,负责本次交易事宜的上市公司董事及高级管理人员与奥赛康药业的主要经营管理人员进行了深入交流,查阅了奥赛康药业相关资料,对奥赛康药业所处行业情况、业务经营情况、未来发展情况等方面进行了细致的分析判断。
再次,在本次重组工作的推进过程中,上市公司董事、监事及高级管理人员勤勉尽责,确保上市公司推进本次重组进程的合规性:上市公司董事、监事及高级管理人员确保上市公司就本次重大资产重组事项依据相关法律、法规及规范性文件要求及时、全面、严格地履行了相应的股票停牌、信息披露等法定程序。在提交董事会审议本次重大资产重组相关事项时,独立董事就该事项发表了独立意见,并事先认可了本次交易相关议案。第四届董事会第二次临时会议审议通过了本次重大资产重组相关议案,公司监事、高级管理人员列席了该次会议。第四届监事会第一次临时会议审议通过了本次重大资产重组相关议案。
同时,负责本次交易事宜的上市公司董事及高级管理人员认真督促相关人员密切配合中介机构进行尽职调查。各董事、监事及高级管理人员均对中介机构和上市公司及其他各方拟定的相关材料进行了仔细阅读,确保材料的真实性、准确性和完整性。
在上述工作基础上,上市公司董事、监事、高级管理人员认为,本次重大资产重组方案有利于提高上市公司资产质量、改善财务状况和增强持续盈利能力,本次重大资产重组相关文件不存在虚假记载误导性陈述和重大遗漏,是真实、准确、完整的。上市公司董事、监事及高级管理人员在本次重组过程中切实履行了忠实、勤勉义务。
以上是对本次重组交易标的及其行业的情况,及本次重大资产重组项目的推进和筹划中履行的忠实、勤勉义务的介绍,谢谢大家!
【主持人-东方新星董秘胡德新】:
谢谢陈总的发言,接下来请请奥赛康药业实际控制人、董事长陈庆财博士为我们介绍奥赛康药业报告期内的经营情况及未来发展规划。
【奥赛康药业实际控制人、董事长陈庆财】:
各位来宾,上午好。首先,非常感谢深交所及在座的各位机构、媒体给我在此发言的机会,我谨代表奥赛康药业向参加本次说明会的广大来宾表示热烈的欢迎,对社会各界朋友给予的关注、关心和支持表示衷心的感谢!下面由我向各位汇报本次重组交易标的重组标的报告期生产经营情况和未来发展规划。
江苏奥赛康药业股份有限公司成立于2003年,主要从事消化类、抗肿瘤类及其他药品的研发、生产和销售业务,系国内最大的质子泵抑制剂(PPI)注射剂生产企业之一。2013年公司营业收入为27.05亿元,净利润为3.41亿元。2017年,通过丰富产品线,公司实现营业收入34.05亿元,净利润6.07亿元,收入和净利润均实现大幅增长。
在企业长期发展中,奥赛康药业形成了以下鲜明特色和优势:
1、从创新到创新力
90年代初期,奥赛康创始人也就是我本人,在江苏省某三甲医院工作,目睹了中国许多临床治疗药品被国外企业垄断,如治疗上消化道出血的首选产品:质子泵抑制剂(PPI)注射剂,老百姓用不到、用不起,给社会带来巨大的经济负担。于是,我们创办了江苏省首家从事新药研发的民营研究机构,立志做中国医药细分领域的领导者。在医药细分领域主要聚焦消化道用药、抗肿瘤用药。
奥赛康始终秉承“研究为源、健康为本”的理念。目前我们已经构建了两大研发平台:化学药和生物药。化学药研发平台有4个研究所:化学研究所一所、化学研究所二所、靶向药物研究所、手性药物研究所;生物药研发平台有2个研究所:南京生物医药研究所、美国AskGene生物医药研究所。我们现有员工1400多人,从事新药研发人员超过300人,其中有1名万人计划、2名千人计划、5名双创人才,硕士以上人员超过50%。
我们已经申请专利249项,其中授权专利165项,我们建立了PPI及其注射剂研发必需的创新要素、关键共性技术的核心聚集体系,其中一项发明专利获得了中国专利金奖。我们每年不断加大研发投入,2017年研发投入2.27亿元,占主营业务收入6.66%。创新驱动奥赛康的成长,创新力助推奥赛康快速发展,奥赛康是国家知识产权示范企业,获得了江苏省人民政府颁发的江苏省企业技术创新奖、2017年江苏省创新型企业百强排名第17名、连续六年(2012-2017)获得中国医药企业创新力20强。
2、从首仿产品到首仿产品群到产品力
我们的研发定位是中国临床亟需、创仿结合。中国第一支国产质子泵抑制剂注射剂产品是我们成功研发上市的。
目前全球已经有6个PPI注射剂产品上市,奥赛康有5个。其中有3个产品在中国是奥赛康首家上市,如奥西康(注射用奥美拉唑钠)首家上市,解决了当时在该医药细分领域中国临床用药的可及性;奥维加(注射用兰索拉唑)首家上市,无进口产品,解决了在该医药细分领域临床用药的先进性;奥一明(注射用艾司奥美拉唑钠)首家上市,打破了国外产品在该医药细分领域的垄断地位;潘美路(注射用泮托拉唑钠)首批上市;奥加明(注射用雷贝拉唑钠)首批上市,无进口产品,获得了国家重大新药创制科技重大专项立项。
未来3-5年内,我们还推出4个以上新的PPI注射剂产品,如左旋泮托拉唑钠、右旋雷贝拉唑钠、右旋兰索拉唑等,这样在中国仍能保持我们在该医药细分领域的竞争力,确保我国在该医药细分领域临床用药的先进性。奥赛康已连续八年(2010-2017)荣获“中国医药研发产品线最佳工业企业”20强,在报告期内,继续保持PPI注射剂市场份额第一。
3、以品牌建设引领高质量发展
奥赛康成立以来,始终专注于做质量要求高的无菌冻干粉针剂产品,始终贯彻“质量源于设计”的理念,对标原研药,使我们的产品和疗效与原研药保持一致。
我们连续多年荣获“中国化学制药行业成长型优秀企业品牌”,2018年5月中国第二个品牌日发布,奥赛康的品牌价值较高,品牌强度为891。
通过导入卓越绩效管理模式,以科学系统的方法促使企业不断提升,先后获得南京市市长质量奖、江苏省质量奖、全球卓越绩效奖(世界级)。
4、以年工作主题构建学习型组织
奥赛康坚持制定年工作主题已有十五个年头,我们以年工作主题引导奥赛康人的行为、信念、态度。
通过年工作主题赋予奥赛康人思想翱翔的环境,激发内心的驱动力;通过年工作主题鼓励奥赛康人挑战自我,具备坚韧不拔的意志力;通过年工作主题促使奥赛康人不断学习、与时俱进,增强工作的胜任力。
我们实施奥赛康小青柠优才计划,努力建立人才梯队,让奥赛康人想干事、能干事、干成事,真正打造学习型组织。
5、铸造幸福奥赛康,打造“百年老店”
在公司党委领导下,我们认真践行新发展理念,坚持稳中求进、全面对标找差,推动高质量发展。在“铸造幸福奥赛康”愿景的指引下,我们在医药细分领域不断为临床提供优质药,为患者解决病痛,为社会降低经济负担,满足奥赛康及相关方的获得感和幸福感。
牢牢把握高质量发展的根本要求,我们形成了七个爱(爱党和国家;爱家人、同事、朋友;爱单位;爱奉献;爱自信;爱阅读;爱好),为打造“百年老店”,实现基业长青。我们先后获得了江苏省五一劳动奖状、全国五一劳动奖状、中共南京市委“新时代先锋”先进基层党组织。
奥赛康是一家年轻的企业,青春是用来奋斗的,奋斗开创幸福之源,我们将不断学习、继续努力,肩负起时代赋予“健康中国”的责任,“为健康、健康行”!
未来,奥赛康将继续聚焦消化系统及抗肿瘤两大细分领域,完成三大转变:
1、从立足本土到整合全球资源的转变
例如在发达国家建立生物药及新剂型研究机构,引进国际高端人才,充分利用国内外合作的高等院校和科研单位的资源,提升公司的研发实力和技术进步。
2、从仿创结合到创仿结合的转变
继续加大研发投入,不断使公司在化学药、生物药及新剂型均有更好的表现,丰富现有产品群、产品组群,延伸扩展新的医药细分领域,加快创新药的研发及上市。
3、从内涵式增长向复合式增长的转变。
公司将继续发扬内生增长优势,拓展口服制剂等多剂型产品。在巩固化学药平台的基础上,筛选新的特色品种,通过自主开发、外部引进,进入新的治疗领域。进入资本市场后,利用上市公司平台,实现跨越式发展。
以上是对重组标的报告期生产经营情况和未来发展规划的介绍,谢谢大家!
【主持人-东方新星董秘胡德新】:
感谢陈庆财博士的发言,接下来有请中介机构(华泰联合)就核查过程和核查结果进行说明。
【中介机构(华泰联合)武光宇】:
各位来宾,上午好。下面由我向各位汇报本次重组核查过程和核查结果。
通过重大资产置换及发行股份购买资产,本次交易完成后上市公司将转型进入医药制造行业。医药行业作为国家鼓励的行业,业务前景良好。本次交易完成后上市公司盈利能力将得到有效提升,持续经营能力和综合实力将得到增强,符合上市公司全体股东的利益。
下面由我代表华泰联合证券介绍一下我们公司作为本次重大资产重组的独立财务顾问工作过程和核查结果。
在本次重大资产重组中,独立财务顾问从初期方案拟订起,即协调交易各方以保护中小投资者和维护上市公司股东利益为前提,进行协商和谈判。同时按照《上市公司重大资产重组管理办法》和《上市公司并购重组财务顾问业务管理办法》等法律法规的规定,对标的资产、交易对方进行详细核查,主要核查程序包括书面审查、实地调查、当面访谈、查询、函证等,对中介机构提供的资料进行核实,同时通过自查和中国证券登记结算有限公司查询等方式检查上市公司、交易对方、标的、公司、中介机构及其相关人员是否存在利用内幕信息交易的情况,并在上述核查的基础上出具了独立财务顾问意见。
以上是对核查过程和核查结果的介绍,谢谢大家!
【主持人-东方新星董秘胡德新】:
感谢武光宇先生的发言,接下来有请中介机构(东洲评估)就拟置入资产的估值假设、估值方法及估值过程的合规性,以及估值结果的合理性进行说明。
【中介机构(东洲评估)朱淋云】:
各位来宾,上午好。下面由我向各位汇报本次重组拟置入资产的估值假设、估值方法及估值过程的合规性,以及估值结果的合理性。
预估机构对预估基准日奥赛康药业的资产负债及历史年度收益状况等进行了初步的清查核实与了解。奥赛康药业主要从事消化类、抗肿瘤类及其他药品的研发、生产和销售业务,近年经营情况正常,盈利能力较好,各项营业收入、成本及期间费用构成清晰,具备使用收益法进行评估的条件。
预估机构对奥赛康药业近年营业收入、营业成本及各项期间费用进行了初步核查,主要了解了如下信息:
(1)主营业务收入的构成情况,主要产品的生产与销售流程,产品的适用症情况、市场覆盖范围、市场占有率、产品历年单价水平及历年销量情况。
(2)主要成本构成项目和固定资产折旧和无形资产摊销、人员人数及工资福利水平等情况,以及原材料价格、市场供求状况等情况。
(3)企业主要生产能力、产能利用率情况以及未来拟新增扩建产能计划等。
(4)企业应收、应付账款的构成情况以及应收、应付款项的账期、账龄及支付模式等。
(5)企业合并范围内各个经营主体的税收政策、历年税负率等情况。
(6)企业相关土地房屋产权或经营场所租赁情况。
(7)企业未来几年的经营计划以及经营策略,包括:市场需求、价格策略、销售计划、成本费用控制、资金筹措和投资计划、未来年度研发投入规划等以及未来的主营收入和成本构成及其变化趋势等。
(8)企业主要经营优势和风险,包括:国家政策优势和风险、经营优势和风险、技术优势和风险、市场(行业)竞争优势和风险、财务(债务)风险等。
(9)企业资产负债表、损益表、现金流量表以及营业收入明细和成本费用明细。
通过初步分析判断,奥赛康药业经过多年经营与发展,建立了完善的经营管理制度,企业各项财务指标基本符合同行业公司的普遍水平与行业特点。
在取得企业管理层提供的盈利预测的基础上,经与企业管理层访谈沟通,并结合企业历年财务数据、企业发展趋势以及年度预算等,预估机构采用收益法初步对奥赛康药业股东全部权益价值进行了预估测算。
基于奥赛康药业目前经营状况,收益法预估采用了如下假设条件:
(1)奥赛康药业提供的业务合同以及公司的营业执照、章程,签署的协议,审计报告、财务资料等所有证据资料是真实的、有效的。
(2)假设评估对象目前及未来的经营管理班子尽职,不会出现影响公司发展和收益实现的重大违规事项,并继续保持现有的经营管理模式持续经营。
(3)假设企业以前年度及当年签订的合同有效,并能得到执行。
(4)本次预估的未来预测是基于现有的市场情况对未来的一个合理的预测,不考虑今后市场会发生目前不可预测的重大变化和波动。如政治动乱、经济危机、恶性通货膨胀等。
(5)本次预估假设企业未来延续目前适用的所得税税率及税收政策,包括高新技术企业减按15%的税率征收企业所得税以及小型微利企业的相关税收标准。
(6)根据《财政部税务总局关于调整增值税税率的通知》(财税〔2018〕32号)文件,自2018年5月1日起,纳税人发生增值税应税销售行为或者进口货物,原适用17%和11%税率的,税率分别调整为16%、10%。本次收益法预估中假设企业未来根据上述文件调整企业增值税缴纳标准。除此之外,未来评估对象所执行的税赋、税率等政策不发生重大变化。
(7)本次评估假设根据企业管理层规划,合并范围内的公司将保持现有盈利模式,未来拟暂停业务的公司将不再开展其他任何业务。
(8)本次评估假设ASKGENE PHARMA, INC.公司未来以中国企业会计准则编制财务报表,不考虑因境内外财务准则差异对盈利预测产生的影响。
(9)本次评估假设公司目前拥有的GMP认证资质、GSP认证资质、药品生产许可资质、药品经营许可资质等经营资质均可在到期后得到续展。
(10)本次评估假设国内各省、自治区、直辖市的药品招标采购标准和模式未来保持不变。
经初步分析判断,上述假设条件基本符合企业实际经营状况与行业发展情况。
预估收益法评估的主要思路及方法如下:
对纳入报表范围的资产和主营业务,按照最近几年的历史经营状况的变化趋势和业务类型估算预期收益(净现金流量),并折现得到经营性资产的价值。将纳入报表范围,但在预期收益(净现金流量)估算中未予考虑的诸如基准日存在的溢余资产,以及定义为基准日存在的非经营性资产(负债),单独估算其价值。由上述二项资产价值的加和,得出评估对象的企业价值,再扣减付息债务价值以后,得到评估对象的权益资本(股东全部权益)价值。本次以江苏奥赛康药业股份有限公司合并口径财务报表为基础,对所有合并报表范围内的公司均单独预测并进行内部抵消,最终以合并报表形式进行预估。
由于目前评估、审计工作尚在进行中,预估机构需对企业管理层提供的盈利预测以及各项预测指标等进行进一步的分析论证与核实,评估结论可能会根据后续评估工作的进一步开展进行调整。
本次交易按照相关法律法规的规定依法进行,由上市公司董事会提出方案,并聘请具有证券期货业务资格的中介机构依据有关规定出具审计、评估等相关报告。截至目前,标的资产的审计和评估工作正在进行中。上市公司将在相关审计、评估完成后再次召开董事会,编制并披露重组报告书,标的资产的财务数据、资产评估结果将在重组报告书中予以披露。
本次交易中标的资产的交易定价以最终评估报告的评估结果为定价基础,交易定价经交易双方协商确定,定价合法、公允,不存在损害上市公司和股东合法利益的情形。
本次交易涉及标的资产的定价原则为:以具有证券期货业务资格的评估机构出具的评估结果为基础,由交易各方协商确定。评估机构及其经办评估师与本次交易相关方均不存在现实或潜在的利益或冲突,具有充分的独立性,其出具的评估报告符合客观、公正、独立、科学的原则。
以上是对拟置入资产的估值假设、估值方法及估值过程的合规性,以及估值结果的合理性的介绍,谢谢大家。
【主持人-东方新星董秘胡德新】:
感谢朱淋云先生的发言。
涉及本次重组的相关内容已经介绍完毕。接下来我们进入到下一个议程,回答现场机构和媒体的提问。首先请中证中小投资服务中心有限责任公司的领导和老师提问。
【投服中心】:
尊敬的东方新星、奥赛康相关方领导,中介机构、媒体界朋友们,大家上午好!本次参加媒体说明会,我们希望东方新星及相关方就以下问题作进一步解释和说明。
一、标的公司未来经营的不确定性
预案披露,标的公司奥赛康药业抗肿瘤类产品主要包括铂类等抗肿瘤类用药和抗肿瘤支持用药,其中铂类用药属于普通化疗药物。
抗肿瘤药物发展到目前为止,先后出现三个阶段:第一个阶段是细胞毒性化疗药物(又称“普通化疗”),第二个阶段是“靶向治疗”,第三个阶段是免疫疗法。普通化疗机理成熟,对癌细胞杀灭作用强,但对正常细胞损伤大,副作用强;靶向治疗在普通化疗基础上进行优化,靶向性好,减少了对正常细胞的损害;免疫疗法理论上不损伤反而增强免疫系统,可以治疗多种癌症,且能降低癌症复发率,但现阶段技术相对不成熟,未广泛使用。根据南方医药经济研究所《抗肿瘤药物市场研究报告》(2017)显示,普通化疗在医院的市场份额最大,但已开始出现缓慢下降趋势;靶向药物近年来在医院市场份额稳步增长,由2012年的11.52%增长至2016年的17.03%。因此,虽然现阶段普通化疗仍在癌症治疗领域处于主导地位,但未来行业的发展趋势将逐渐向靶向治疗与免疫疗法演进。根据南方医药经济研究所《抗肿瘤药物市场研究报告》(2017)的数据显示,铂类药品2012-2016年在医院的市场份额分别为5.59%,5.19%,4.88%,4.90%和5.13%,多年来变动不大,期间还有小幅下滑。奥赛康药业产品中铂类用药的代表产品为奥先达(注射用奈达铂)。根据中国药学会样本医院数据统计,奥先达2012-2017年医院的市场份额大幅下降,从2012年的42.19%一路降至2017年的24.76%,市场地位从行业第一降至行业第三。结合癌症治疗的演进趋势与公司铂类用药市场份额大幅下滑等因素,我们认为公司抗肿瘤类产品未来的业绩存在一定不确定性,请相关方说明:
1、抗消化性溃疡类药物与抗肿瘤药分别占奥赛康药业的营收情况,公司抗肿瘤类产品未来的业绩是否存在较大不确定性,以及是否对公司经营产生重大影响?
2、奥赛康药业抗肿瘤类产品中铂类用药的占比情况,是否存在对单一产品较大的依赖性?
3、未来如何应对肿瘤治疗方式演进带来的挑战,是否在靶向治疗、免疫疗法领域有布局计划?
二、盈利预测补偿协议是否合规
预案中披露的《盈利预测补偿协议》中规定“在本次交易实施完成后如因下列原因导致的业绩承诺期内截至当期期末累计实际扣非归母净利润小于截至当期期末累计承诺扣非归母净利润的或者利润延迟实现的,协议各方可协商一致,以书面形式对前述约定的补偿数额予以调整:发生签署协议时所不能预见、不能避免、不能克服的任何客观事实,自然灾害或社会行时间导致置入资产发生重大经济损失、经济陷入停顿或市场环境严重恶化的,各方可根据公平原则,结合实际情况协商制定其他业绩考核方式,或者免除或减轻交易对方的补偿责任。”
在证监会2016年6月发布的《关于上市公司业绩补偿承诺的相关问题与解答》中规定“上市公司重大资产重组中,重组方应当严格按照业绩补偿协议履行承诺,重组方不得变更其作出的业绩补偿承诺。”请问预案中对补偿条款的调整是否符合规定,如果各方协商免除或者减轻交易对方的补偿责任,如何保证中小股东的合法权益?
【主持人-东方新星董秘胡德新】:
非常感谢投服中心老师提出的问题,第一个问题是关于标的公司未来业绩不确定性的问题,里面分了三个小问,请奥赛康药业答复。
【奥赛康药业副董事长赵俊】:
我先回答关于奥赛康未来抗肿瘤产品线的情况。奥赛康目前抗肿瘤产品主要是细胞毒类以及支持用药的研发,目前来说,奥赛康在抗肿瘤这一块已经布局了完整的产品线,在研抗肿瘤产品有10多个,其中SK10067是一类创新药,也是靶向用药,其作用肌理是T790变异的三代EGF抑制剂,主要是用于一代EGF耐药肺小细胞肺癌等疾病的治疗,目前该品种已在临床一、二期研究,我们会加快临床进度,争取早日批产。
对于免疫治疗这一块,奥赛康美国生物所在开展的PDL1的研究,目前已初步形成,未来我们会加快这方面的研究,争取免疫治疗药早日上市。细胞毒这一块,提莫唑胺是用于胶质瘤化疗的精标准药物,奥赛康开发的注射用提莫唑胺主要用于脑胶质瘤,具有良好的市场前景与竞争优势,该项目处于临床阶段,预计三年内能批产。另外一个细胞毒的铂类制剂,主要用于肝细胞癌的治疗,目前正在临床研究,本项目入选国家重大专项重大新药研制项目。
【奥赛康药业董事、副总经理徐有印】:
我介绍一下目前关于消化和抗肿瘤类药物的占比以及铂类药物和奥先达占比的情况,目前奥赛康截止2017年,消化类产品占营业收入的78.36%,抗肿瘤类产品占28.89%,其中铂类占5%,刚才提到的奈达铂占3.02%,从刚才的数据来看,铂类和奈达铂占的比例还是比较小,没有较大不确定性。抗肿瘤类其实还有一类关于肿瘤支持治疗的产品,比如奥赛康有一个全国独家的产品叫右雷佐生,商品名叫奥诺先,目前占整个商品收入的11%,这个产品是全国独家的,目前仍在快速增长,预测现在和未来都在两位数增长,目前抗肿瘤放在一起处在增长的过程当中。
再加上刚才赵总讲的包括未来的铂类以及抗肿瘤新产品的上市,未来在这一领域我们还会实现持续的增长。
【中介机构(华泰联合)武光宇】:
我来回答一下盈利预测的问题,公司非常重视资本市场的相关行为,在这次评估过程中,标的资产管理层提供了相对谨慎的盈利预测,我们也针对盈利预测的情况和估值情况签订了业绩补偿协议,参考市场通行惯例,首先由股份进行补偿,相应的股份也会进行锁定,在股份补偿达到90%以后,股东才会选择现金做补偿,都会有效保证中小股东的利益,保护广大中小投资者的利益。我们在重大资产重组正式方案当中还会批示正式盈利预测补偿的协议,对相关条款进行完善,非常感谢投服中心领导的关注。
【主持人-东方新星董秘胡德新】:
投服中心老师的问题回答完毕,再次感谢投服中心老师的关注和提问,对你们的关注点公司管理层和董事会、标的公司会认真进行研究,在方案中加以完善。
下面进入媒体提问环节,首先请中国证券报的老师提问。
【中国证券报】:
我是中国证券报记者王兴亮,我有三个问题:
第一个问题是公司在重组预案中表示,上市公司目前成长性较弱,未来发展前景不明朗,这是推进本次重组的背景,但我们注意到公司2017年业绩明显回暖,公司在2017年年报中也明确表示下一步将积极参与海外项目的运营,迅速做大做强主营业务,请问从年报披露到重组预案发布前后不超过三个月,但前后的说法有明显变化,请问为何会出现这种变化?究竟准备如何规划上市公司的发展?
第二个问题,我们注意到公司6月15日发布了一则董监高减持公告,7月6日停牌前一交易日股价有过下跌,但一度触及涨停,网上有网友在问董监高这种减持是不是因为知道重组消息,消息出来之后股价会涨,提前发减持公告,后面的盘中涨停有无消息泄漏的情况?
第三个问题,奥赛康药业之前申请过创业板上市,之后连续准备借壳大通燃气和东方新星,半年内连续两次借壳的考虑是什么?是否公司的发展遇到了困难?
【主持人-东方新星董秘胡德新】:
感谢中国证券报老师的提问,第一个问题我来回答,在本次交易前,上市公司主营业务是为石油化工行业和新兴煤化工行业大型工程建设服务的,这几年来,国家的经济发展增速放缓,宏观政策的调整使行业固定资产投资,特别是石油能源化工行业的投资大幅下滑,国民经济增速在中低速运行已成为新常态,上市公司的业务与国家宏观经济政策紧密相关,所处的行业主要客户从我们上市之后2015年开始逐年下滑,目前尚处于企稳阶段,所以使得公司的业绩在这几年遇到了一些压力。2017年有所向好,我刚才说了,2016年底整个行业由于国家政策的调整开始企稳,缓慢回升,2017年很多以前暂缓停建的大型石化项目开始启动,使得我们2017年的业绩有所回升,但跟我们2011-2014年那段时间相比还是差很多。
实际上在2015年、2016年、2017年公司未来的规划是两个方向,转型和升级,刚才我们强调公司扩展业务,上下游整合,包括前年收购了一家设计院,准备往具有工程资格的综合型工程公司发展,这属于产业方面的整合,我们想在产业上升级。同时,我们又非常关注业务转型,我前面也说了,大的行业还是下行趋势。这次跟奥赛康的重大资产重组是公司转型的非常有利的模式和机会,奥赛康药业的重大资产重组可以提升企业的综合竞争力和行业地位,拓宽资本运作渠道,提高市场知名度,为未来可持续发展提供动力,本次交易也符合全体股东的根本利益。
关于你的第二个问题,在本次重大资产重组筹划过程中,上市公司会同交易对方、中介机构对本次交易的方案进行了非常细致、严谨的论证,交易双方首次接触时间为2018年6月21日,当时只有非常少的人员介入,董监高公布减持公告的发布日在6月15日,提前一个礼拜,而且发布公告的董监高不在内幕知情人范围之内,应该说公司发布公告的高管并没有提前知悉重组情况。
此外,在本次重大资产重组的筹划过程中,为防止敏感信息的泄漏导致股价出现异常波动,损害投资者利益,上市公司严格控制内幕信息知情人范围及知情时间,并在较短的交易筹划时间后申请重大资产重组停牌,并披露了本次重大资产重组的预案等相关信息。
至于您提到的发布公告前一日有股价异动,触及涨停又下来了,现在我们已经拿到了中登的最新股东名册数据,经过前100名股东数据对比,没有发现明显异常的交易情况,无论是股东数还是股东持股数,均未发现明显的异常状况,从这个方面也能证明这次的内幕信息知情范围和时间都控制得比较好。
【东方新星董事长陈会利】:
补充一下2017年业绩回暖的情况,2017年主营业务的业绩相比2016年有所增长,主要是2017年下半年并购中德(音)后合并报表,他们给我们贡献了40%的利润,其实我们的主营业务,石油化工勘察和岩土工程跟2016年对比略有增长,总体上,我们2017年相比2016年基本持平。
【奥赛康药业董事、副总经理、董秘任为荣】:
先回答一下公司是否遇到发展瓶颈的问题,我们2014年主动放弃了IPO,大家可能都知道,我们2013年底的营收是27.05亿,利润3.4亿,到2017年12月份,我们营收实现34.05亿元,净利润实现6.07亿元,大家从数字可以看出公司目前没有任何发展瓶颈,各方面经营状况持续稳定增长。另外,奥赛康从主动放弃IPO,到最近两次重组借壳,原因分析在公开报道中都有,这里不详细说明。登陆资本市场是奥赛康一直以来的规划,登陆资本市场有利于推进公司的发展,提升综合竞争力和行业地位,拓宽融资渠道,提高品牌美誉度,为未来公司持续发展提供推动力,实际上是我们一直以来的规划。
【证券时报】:
我想问的第一个问题刚刚投服中心的老师已经问到了,即关于抗肿瘤产品和消化类产品在主营业务当中的占比。另外我还有一个问题,奥赛康药业的主要产品奥西康的销售额和毛利润占比是多少?是否存在主导产品集中的风险?奥赛康药业管理层未来是否有股份锁定计划?
【奥赛康药业副董事长赵俊】:
前面回答了投服中心领导的问题,奥赛康药业消化产品和抗肿瘤产品占主营业务,消化占78%左右,肿瘤药占20%左右,抗肿瘤产品群刚刚已经介绍了,现在有十个品种在研,其中包括靶向药物10067和免疫治疗药物PTL1的研发,同时细胞毒药物我们也在研发,并且在三年之内上市。
【奥赛康药业董事、副总经理徐有印】:
关于奥赛康药业主要产品奥西康等销售额毛利占比是多少,以及是否存在主导产品较为集中的风险,首先,特别肯定的是,不存在主导产品较为集中的风险,原因是我们的主要产品奥西康2017年销售额是16亿,销售收入和毛利占比大约是47%,其实奥西康这几年呈现销售占比逐年下降的趋势,比如2016年奥西康销售占比大约51%,2017年是47%。其他新产品上市销售占比逐渐增加,也导致其他成熟产品的销售占比在逐渐降低,2017年第二大产品是奥维加,占18%,奥维先占11%,奥一明、奥加明占3%,而且奥一明、奥加明销售收入正在快速上升期,可以预测到今后还有7大新产品逐步上市,因此不主导产品较为集中的风险。
【中介机构(华泰联合)姚玉蓉】:
本次交易中上市公司控股股东实际控制人、交易对方的股份锁定期安排符合重组办法第46条的相关规定,本次交易之后,奥赛康药业的控股股东南奥公司(音)成为上市公司控股股东,陈庆财博士成为上市公司实际控制人,南奥公司及其一致行动人承诺其与本次交易获得的上市公司的股票在上市之后36个月内不减持,除控股股东及其一致行动人之外的交易对方承诺通过本次交易获得的上市公司的股票在上市之后24个月内不减持,在上述锁定期届满时,如本公司在盈利预测、补偿协议项下的义务补偿尚未完毕,上述锁定期将顺延至补偿义务履行完毕之日,上述相关约定符合中国证监会及深交所的有关规定,并在本次重组预案中进行了披露。上市公司第一大股东陈会利先生也已承诺自本次重组复牌之日起至本次重大资产重组实施完毕期间不减持所持有的东方新星的股票。
【证券日报】:
从重组预案可以看到这次重组预估值是80亿元,2013年创业板估值是160亿元,这次的估值差不多缩水了近一半,原因是什么?奥赛康目前的净资产是12.4亿元,预估增值率是474.91%,这样增值的依据是什么?
我注意到7月6日晚上公司首次发布停牌公告,7月9日开市开始停牌,7月10日发布重组预案,在这么短的时间内就定下来,能否谈一下双方接触的过程是怎样的?为什么这么迫切?背后有什么因素在推动?之前没有选择大通燃气,这次选择东方新星是怎么考虑的?
【中介机构(东洲评估)朱淋云】:
前后两次估值的差异其实是不同的估值方式导致的,IPO时,估值遵循的是市场化定价原则,通过市场询价而得到的估值结果。价值定义当中包含了企业、股票、流动性溢价等因素,而本次交易中置入资产的估值是根据评估机构结合公司目前的发展及未来业绩增长情况,在严格遵循谨慎性原则的基础下,通过收益法测算得出的估值结果,两次估值水平不可直接对比,是公司在不同估值体系下得到的估值结论。
关于增值率的问题,增值依据是什么。标的公司12.4亿是年底的数字,这次预估的基准日是3月31日,3月31日标的公司净资产是13.95亿元,标的资产预估值是80.2亿元,收益法估值,主要遵循的依据是标的资产主要从事消化类、抗肿瘤类及其他药品的研发、生产和销售业务,近年经营状况正常,盈利能力较好,各项营业收入、成本、期间费用构成清晰,具备使用收益法进行评估的条件。在取得企业管理层提供的盈利预测的基础上,经过与企业管理层的访谈和沟通,并结合企业历年财务数据,企业发展趋势以及年度预算等资料,评估机构采用收益法初步对标的资产股东全部权益价值进行了预估测算,预估结果具有一定的合理性。
【东方新星董事长陈会利】:
我们7月6日发布停牌公告,7月9日开始停牌,7月10日公布重组方案。上市公司的业绩这几年随着国家政策环境,我们从事这个行当确实比较困难,整个行业这两年下降30%左右,我们从2015年上市至今三年也是逐步下降,从报表大家也能看出来。我们上市之初两条腿走路,一是做大主营业务,所以去年并购了一家同行业的设计院,想做到总承包,把产业链做强,但石油化工行当再有三、五年就发展到头了,我们也是尽量保证主营业务做强做大的同时寻找转型。我们三年的规划一直在做,一是发展主业,二是寻找新的效益增长点。在全国来说,奥赛康是医药行业龙头企业,6月21日开始接触,不管是双方的理念还是对未来的发展前景,发展理念比较契合,大通燃气这家企业的状况网上能看到,正好他们停了,又有这次的机会,我们就抓住了这次机会,双方对前景都很看好,东方新星转型后改为医药行业,对社会回报,对股东尤其是中小股东的回报会有很大提升,作为传统企业,想做到上市的水平,净利润达到5000万,目前就同行业来说,年均利润我们也做到前列了,再想突破比较难。基于两方面考虑,遇到好的标的资产,我们就一拍即合。
【主持人-东方新星董秘胡德新】:
补充一下,大通燃气已经发了公告,主要是因为税费和交易对价的问题,他们的公告有表述。跟他们的合作停止之后,我们6月21日才开始接触,按我的总结是“三个一”,一见钟情、一拍即合、一触即发,所以整个交易非常快,就是因为有这个基础。
【上海证券报】:
我们关注的主要问题,前面大家都提问过了,我再就利润增速的承诺问题追问一下。奥赛康药业2017年净利润增速是下降的,此次承诺未来三年净利润分别不低于6.41亿元、7.15亿元和7.84亿元,这一承诺的增速分别为5.6%、11%和9%,能否再说明一下作出以上业绩预测的依据?公司有没有计划采取什么措施来确保这样的承诺能得到较好的实现?
【中介机构(东洲评估)朱淋云】:
2017年奥赛康药业净利润同比下降,主要是由以下原因造成的,
一、随着奥赛康药业报告期内相继新上市了奥加明、奥一明等新品种,需要进行较多的市场推广活动。另一方面,奥赛康药业根据国家对注射剂新出台的规定和要求,公司开展了多个产品的质量一致性评价工作,也进一步加大了研发投入。基于上述原因,导致标的公司2017年净利润略有下滑。
二、未来公司成熟的品种在市场中要维持稳定,稳中向上的趋势,比如新产品奥一明、奥加明将呈现较快速的上涨态势,整个收入仍能保持较快的增长,为公司盈利提供有力的保障。上市公司也聘请了具有证券期货业资格的评估机构进行了审慎的复核。
三、2017年公司营业收入保持10%以上的增长,截至目前,2018年已实现的收入符合利润预期,未来奥赛康将继续聚焦消化系统和抗肿瘤两大细分领域,完成从立足本土到整合全球资源的转变,从仿创结合到创仿结合的转变,从内涵式增长向复合式增长的转变,公司将继续发扬内生增长优势,拓展口服制剂等多剂型产品,在巩固化学药平台的基础上,筛选新的特色品种,通过自主研发、外部引进,进入新的治疗领域,进入资本市场后,利用上市公司平台实现跨越式发展。
【主持人-东方新星董秘胡德新】:
感谢朱总的回答。
尊敬的各位领导、各位嘉宾、各位朋友,由于时间关系,提问环节告一段落,非常感谢各位领导和媒体朋友的参与,在本次媒体说明会上,各位媒体朋友都提出了宝贵的意见,各方也进行了充分的交流和沟通,再次感谢各位领导和媒体朋友出席本次媒体说明会,公司将在本次媒体说明会召开后的次一交易日通过指定的信息披露媒体和巨潮资讯网披露本次媒体说明会的召开情况,同时公司将在本次说明会召开后的两个交易日内在“互动易”平台刊载本次媒体说明会的文字记录。
本次媒体说明会到此结束。谢谢大家!


2018年7月9日



1、介绍关于本次重大资产置换及发行股份购买资产的方案;
2、介绍本次交易的必要性、交易作价的合理性、承诺履行及上市公司规范运作等情况;
3、上市公司董事及高级管理人员介绍对拟置入资产及其行业的了解情况,并就本次重大资产重组项目的推进和筹划中履行的忠实、勤勉义务进行说明;
4、拟置入资产的董事及高级管理人员就重组标的报告期生产经营情况和未来发展规划进行说明;
5、中介机构就核查过程和核查结果进行说明;
6、评估机构就拟置入资产的估值假设、估值方法及估值过程的合规性,以及估值结果的合理性进行说明;
7、回答媒体的现场提问。