中国证券业协会公布2021年120项重点课题研究立项名单
中证网讯(记者 胡雨)据中国证券业协会(以下简称协会)7月5日消息,为服务实体经济发展和资本市场改革中心工作,凝聚行业研究资源助力高质量发展,协会组织开展了2021年重点课题研究工作,研究主题为"新发展格局下中国资本市场与证券业高质量发展"。目前已顺利完成课题立项工作。
今年协会重点课题研究共收到329项课题申报,申报数量较上年增长39%,续创历年新高。按照《中国证券业协会重点课题研究管理办法》的规定,依托课题研究专家库,协会组织学术专家、监管单位专家和行业专家,对申报课题从申报规范性、选题质量、研究人员能力与研究基础、研究提纲、预期研究成果和单位支持力度等方面进行了综合评议,确认120项重点课题研究项目立项。
今年立项课题突出三方面特色:一是提高政治站位,主动加强新发展格局下资本市场服务实体经济、支持科技自立自强、服务国家战略和区域经济发展、助力碳达峰碳中和目标等研究;二是坚持守正创新,围绕证券业主责主业,强化行业提升核心竞争力、中介机构归位尽责、金融科技与数字化转型等方面研究,推动建设高质量的投资银行和财富管理机构;三是促进优化行业生态,改善行业发展环境,着力资本市场基础制度建设、提高上市公司质量、风险防范与投资者保护、行业文化建设"软实力"等方面研究。立项课题名单详见协会网站公告。
近年来,协会认真履行《证券法》赋予的"组织会员就证券行业的发展、运作及有关内容进行研究"职责,通过协会重点课题平台组织行业深度研究,形成了大量优秀研究成果,为资本市场全面深化改革和证券业高质量发展提供了有价值的研究支持。在新发展阶段,证券行业研究工作应深入贯彻新发展理念,主动服务新发展格局,以易会满主席在协会第七次会员大会上提出的证券行业高质量发展"六个必须"为根本遵循,聚焦提升行业的研究实力和核心竞争力。下一步,协会将加强对重点课题研究的指导引导工作,通过发挥专业能力、彰显智库优势、承担社会责任,为新发展阶段可持续高质量发展贡献证券业研究智慧与力量。
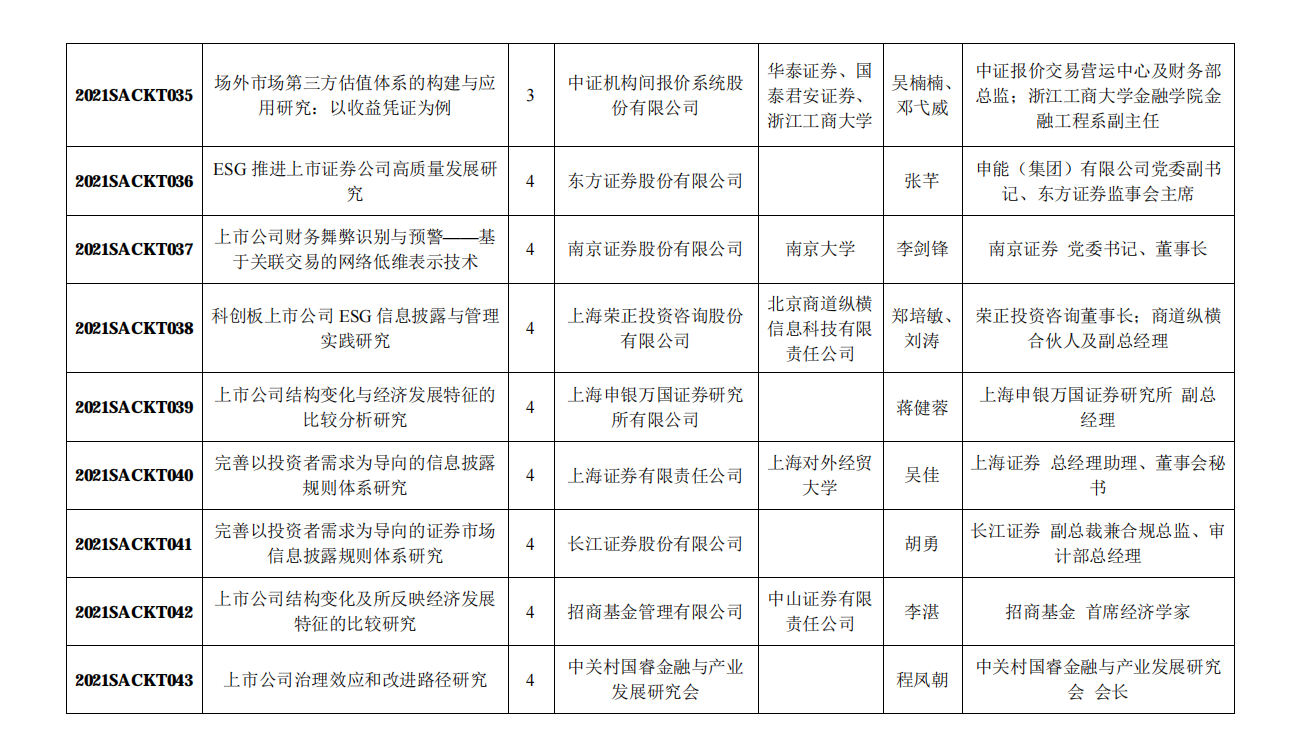
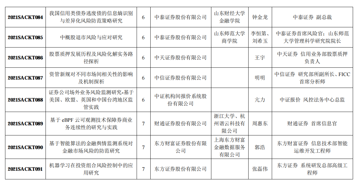
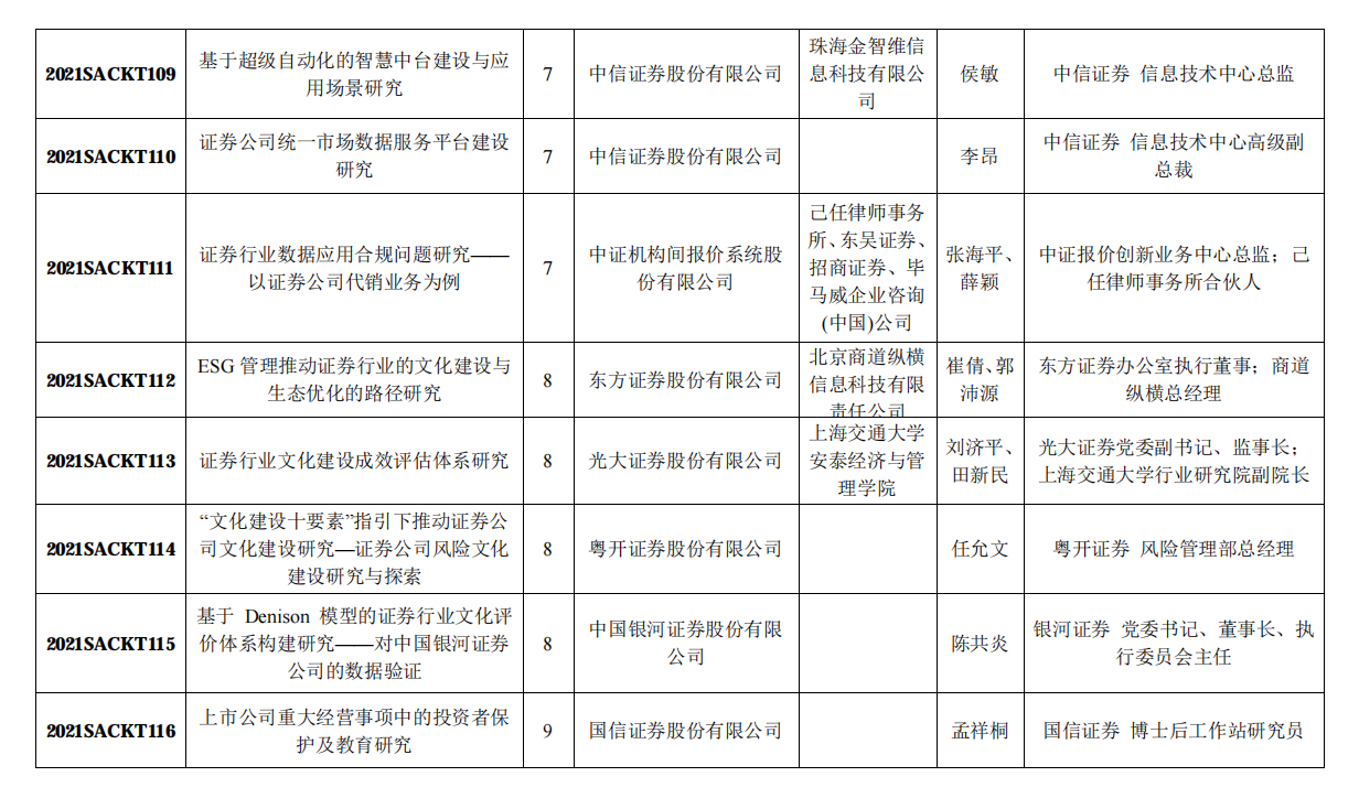
附:中国证券业协会2021年重点课题研究立项名单


























