3天飙涨28% 华为造车概念股集体涨停!游资成炒作主力?
原标题:3天飙涨28%,华为造车概念股集体涨停!游资成炒作主力?“红衣主教”表态,入场造车
5月12日,华为汽车概念股再度掀起涨停潮!
润和软件单日大涨20%,长安汽车拉升封板——本周以来三个交易日内两度封板,累计涨幅达28.37%。
分析人士认为,华为加速汽车智能化发展步伐,更是汽车供应链的鲶鱼,目前主流车企已充分认识到未来发展趋势并进行了积极转型,接下来比拼的是转型速度和研发实力。具有较强研发实力和灵活的组织架构能力的车企将具有更强竞争力。
此外,互联网汽车近日又有大佬入局。5月11日,360集团董事长兼CEO周鸿祎首次回应了造车传闻,表示将会与哪吒汽车合作参与造车。
华为汽车概念股起飞
5月18日,华为将在上海举办 “HarmonyOS connect伙伴峰会”,与各场景合作伙伴共同探讨鸿蒙系统全新生态带来的商业价值和未来趋势,前期已经加入鸿蒙生态的华为各场景合作伙伴,也将携创新产品或解决方案在峰会亮相。
这一消息成为近日华为汽车概念股再次起飞的“导火索”。华为汽车概念板块5月12日整体大涨。

其中润和软件大涨20%,诚迈科技涨19.99%。另外梦网科技、长安汽车、常山北明、北汽蓝谷都有10%左右的涨幅。
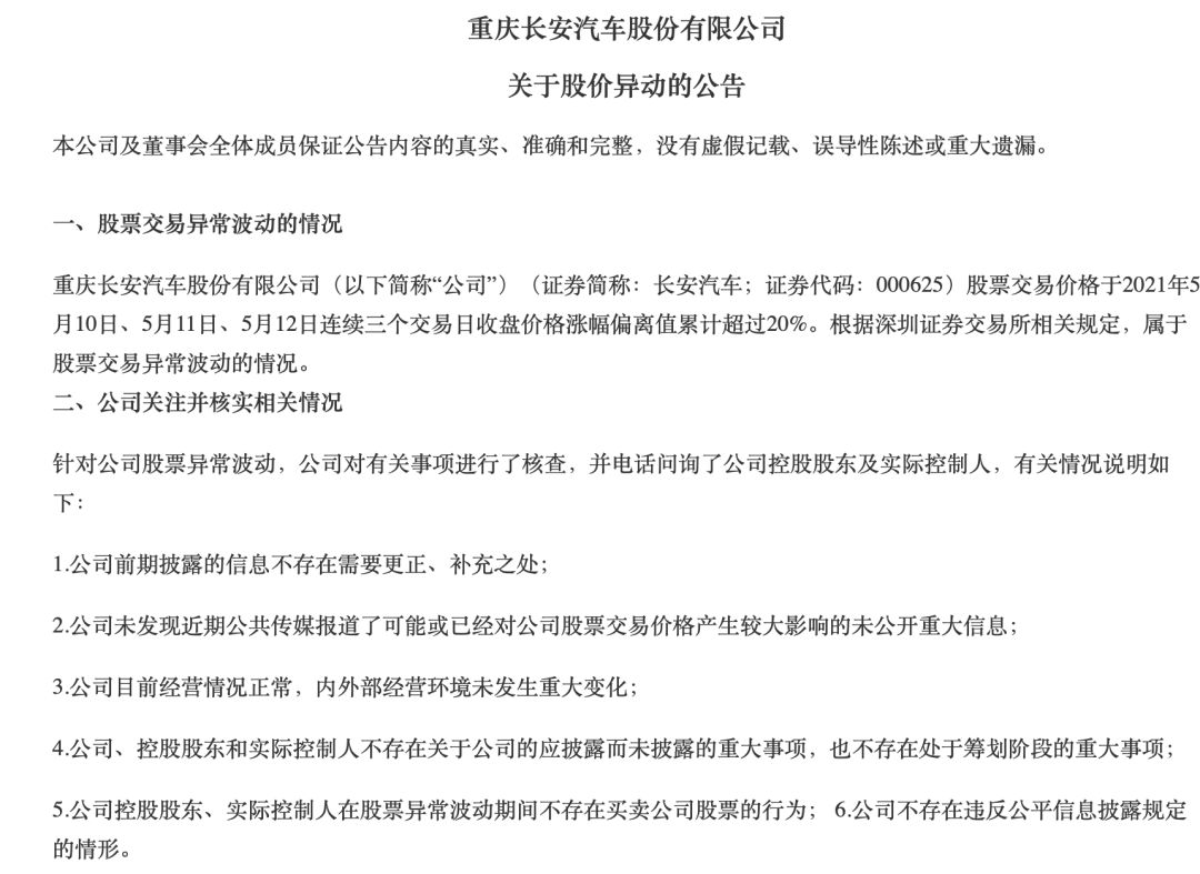
其中,长安汽车本周最近3个交易日内两度封板,累计涨幅达28.37%。公司在盘后不得不发布澄清公告。
长安汽车表示,公司前期披露的信息不存在需要更正、补充之处;未发现近期公共传媒报道了可能或已经对公司股票交易价格产生较大影响的未公开重大信息;公司目前经营情况正常,内外部经营环境未发生重大变化。
此外,长安汽车还表示,公司、控股股东和实际控制人不存在关于公司的应披露而未披露的重大事项,也不存在处于筹划阶段的重大事项。公司控股股东、实际控制人在股票异常波动期间不存在买卖公司股票的行为。

数据显示,游资仍然占据了长安汽车等华为汽车概念股龙虎榜席位中的绝大多数,但是沪股通、机构资金等也在买入部分概念股。

5月12日,长安汽车的龙虎榜显示,深股通专用席位当日净买入743.78万元。

润和软件似乎更受大资金青睐。5月12日的龙虎榜显示,深股通专用席位大手笔净买入2814.23万元,机构专用席位则净买入了2969.78万元。
华为推动汽车产业变革
市场一直对华为进入汽车领域的成绩颇有期待。
汽车行业万亿级市场,在新四化发展浪潮下正经历颠覆式变革,华为依托其深厚的ICT技术储备切入智能汽车领域,有望后发而先至。
2020年10月华为正式发布智能汽车解决方案品牌HI,定位汽车界的Intel,实现Huawei Inside.HI全栈解决方案集芯片、操作系统、感知硬件、决策融合算法、云计算等优势为一体,打造1(CC架构)+4(智能驾驶等四大系统)+N(激光雷达、AR-HUD等全套智能化部件)的汽车技术闭环。
其中,CC架构与特斯拉等车企的区别在于其采用分布式网关而非集中式,将所有执行器和传感器接入分布式网关并组成环网,在减少对中央计算平台依赖的同时保证了高速、安全的网络数据传输。华为通过全栈式布局,从根出发来实现软件定义汽车。
平安证券认为,华为在汽车领域发展优势明显。依托于在电子通信领域的技术积累,可快速应用于智能汽车领域。如华为在5G等通信方面的积累可快速研发并生产V2X的产品、依靠在手机领域的积累,将手机操作系统升级为车载操作系统。
同时,华为技术研发能力强,投入大。华为2020年研发费用为1419亿元,占营业收入比例为15.9%,研发费用率高。在汽车领域,华为计划2021年投资10亿美元。
此外,具有电动智能汽车所需的多项核心技术。如自动驾驶全栈技术、智能座舱、热管理、云服务、车载通信、驱动系统等,可满足不同客户的需求。
“华为加速汽车智能化发展步伐,更是汽车供应链的鲶鱼,目前主流车企已充分认识到未来发展趋势并进行了积极转型,接下来比拼的是转型速度和研发实力。认为具有较强研发实力和灵活的组织架构能力的车企将具有更强的竞争力。”平安证券分析师王德安表示。
不过,汽车产业投入大、周期长的属性明显。短期内很多参与的企业并不一定能在企业经营上获得较大收益。部分个股持续上涨之后估值高企,投资者仍然需要谨慎对待。
周鸿祎入场造车
在各大互联网纷纷造车的背景下,“红衣主教”周鸿祎近期也明确表态将加入战局。
在5月11日举行的360集团智能汽车战略媒体沟通会上,360集团创始人、董事长周鸿祎表示,将会与哪吒汽车合作参与造车。
哪吒汽车是浙江合众新能源汽车有限公司旗下的汽车品牌,由合众创始人张勇在2018年2月创立。2021年4月,哪吒汽车销量4015辆,同比增长532%,环比增长24%。2021年1-4月,累计销量1.14万辆,同比增长432%。
据公开信息显示,合众汽车截至目前已累计完成六轮融资,累计融资额约100亿元人民币。
周鸿祎联手哪吒汽车早有迹象。4月20日,360在回答投资者提问时表示,“目前公司在整车制造领域没有业务开展计划。三六零正在积极探索市场机会,研判加大相关领域投入,进一步深入发展智能汽车安全相关商业化业务的可行性。公司目前没有应披露而未披露的重大事项。”
4月26日,哪吒汽车官微宣布启动D轮融资,融资额约30亿元,360战略领投此轮融资,在完成全部投资后,360有望成为哪吒汽车的第二大股东。


















