无人机概念爆发,上市公司回应!
中证金牛座
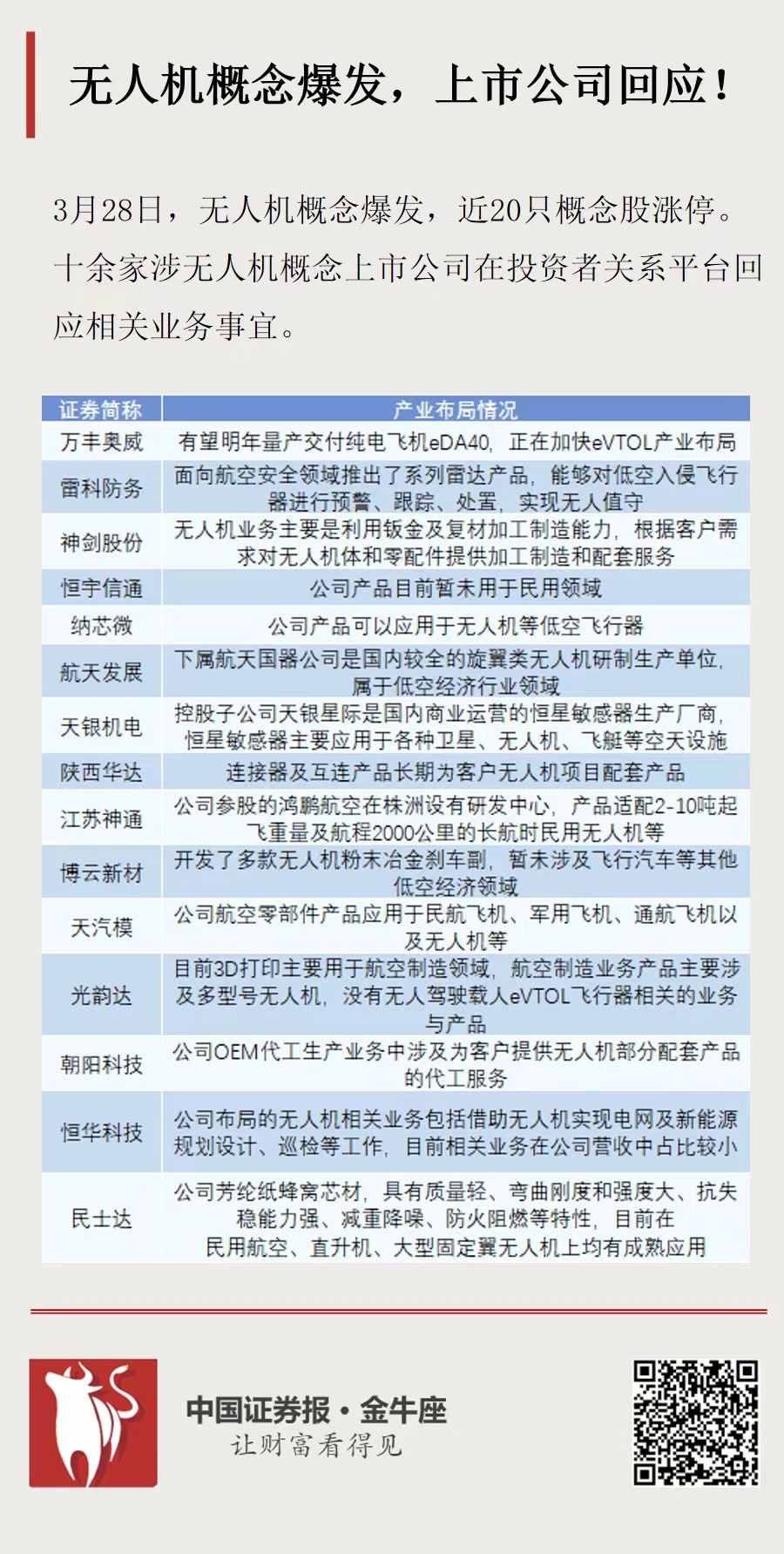
3月28日,低空经济概念股全面爆发,近50股涨停或涨超10%。其中,无人机成低空经济炒作分支,近20只概念股涨停。十余家上市公司在投资者关系平台回应相关业务事宜。
消息面上,3月27日,工信部等四部门联合发布了《通用航空装备创新应用实施方案(2024-2030年)》。《方案》重点提及两个时间点——即2027年实现通用航空装备产业完整体系初步建立和多领域商业应用,以及2030年形成万亿市场规模。
此外,近日,中国民用航空局明确支持深圳市建设国家低空经济产业综合示范区、支持深圳完善产业发展服务体系,同意开展低空物流、城市空中交通等研究试点。



















