要闻
直播汇
公司
新三板
市场
基金
理财
产经
房产
信披
投教基地
海外
视频
新股
科创板
券商
银行
保险
汽车
科技
行情
金牛专区
返回首页
首页
>
要闻
>
财经要闻
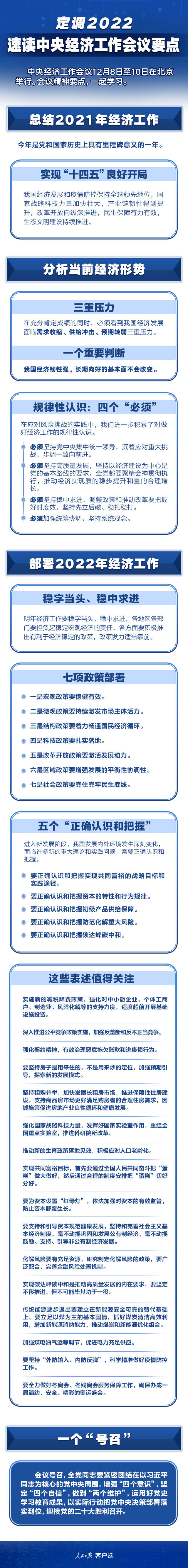
定调2022!速读中央经济工作会议要点
人民日报客户端
2021-12-12 09:30
制作:张世悬 郑晓宇 陈泉伊 王宇峰
今日聚焦
传闻求证
国家能源局:我国风电并网装机突破3亿千瓦
市场监管总局发文:双十一严禁先提价后打折,刷单炒信虚假评价
格力电器被判赔偿奥克斯1.67亿元 格力电器回应:已提起上诉
网传阿里拟裁员两万人?阿里官方及员工回应
直播汇
Live
营口风光新材料股份有限公司首次公开发行股票并在创业板上市网上路演
广州华研精密机械股份有限公司首次公开发行股票并在创业板上市网上路演
宁波家联科技股份有限公司首次公开发行A股网上投资者交流会
三羊马(重庆)物流股份有限公司首次公开发行A股网上路演
广州市金钟汽车零件股份有限公司首次公开发行股票并在创业板上市网上路演
安徽华塑股份有限公司首次公开发行A股网上投资者交流会
上海雅创电子集团股份有限公司首次公开发行股票并在创业板上市网上路演
金牛奖
Golden Bull Awards
2021中国证券业金牛奖
2021中国银行业财富管理论坛
第十八届中国基金业金牛奖
第十二届中国私募金牛奖
2021中国保险业发展论坛
2020湾区发展大会暨金牛股权投资论坛
2020中国银行业理财发展论坛暨第一届中国银行业理财金牛奖颁奖典礼
投教基地
证监会组织开展“读懂上市公司报告”投资者教育专项活动
辽宁辖区举办2021年度上市公司投资者网上集体接待日活动
投服中心再次支持投资者上诉 藏格控股案二审胜诉
上海一中院:对顾国平以集资诈骗罪判处无期徒刑