
明星黄晓明卷入18亿股票操纵案持续发酵,尽管其工作室已经发声明否认,但是这一次,实锤来了。
18亿操纵大案
8月11日,证监会公布的一起18亿操纵大案。
高勇为北京护城河投资合伙人,其实际控制了16个证券账户(高勇账户组)从事涉案交易。高勇因涉嫌操纵“精华制药”股票,半年时间非法获利8.97亿元,被证监会作出“没一罚一”的处罚,合计罚没金额高达近18亿元。
具体来看,高勇实际控制华宝信托有限责任公司“时节好雨”7号集合资金信托计划的子账户好雨7-高勇、好雨7-路某,并吸引了黄某、张某燕、张某、吴某江、倪素某、倪松某、姜某、黄某明、徐某、朴某娜、薛某、吴某丰、崔某欣、吴某等14位自然人账户。
处罚通知书里面提到:
黄某明账户开立后由其母亲张某霞管理使用。经路某介绍,张某霞将黄某明证券账户部分委托高勇管理,该账户涉案交易由高勇作出。
证监会处罚一出,因名称重合度相像,黄某明及其母张某霞立刻被外界锁定为娱乐明星、人称“教主”的黄晓明及其母亲张素霞。
16个账户之一来自黄晓明
工作室曾否认
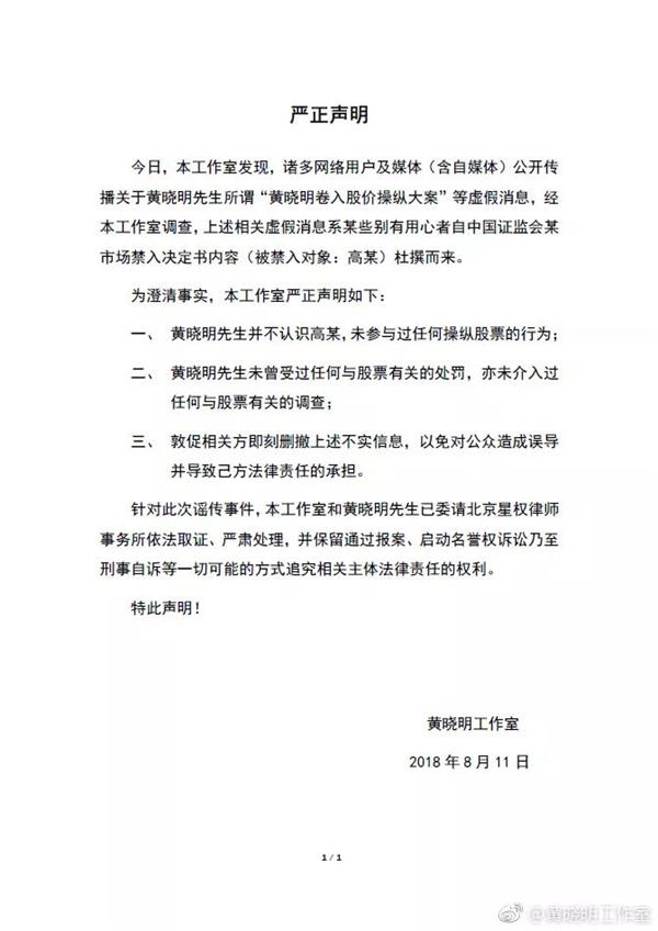
传言出来之后,认证微博@黄晓明工作室在周六下午6点发出声明,否认“黄晓明卷入股价操纵大案”。

黄晓明工作室声明称,“虚假消息系某些别有用心者自中国证监会某市场禁入决定书内容(被禁入对象:高某)杜撰而来”,表示黄晓明并不认识高某,也未曾受过任何与股票有关的处罚,亦未介入过任何与股票有关的调查,敦促相关方撤删不实消息,并声明保留追究法律责任的权利。
而最新的媒体报道显示,接近监管层人士处确认,处罚书中的“黄某明”和“张某霞”的确是黄晓明和张素霞二人。

值得一提的是,上周六黄晓明工作室的声明中,仅表明黄晓明并未参与股票操纵、接受调查及受到处罚,但对于行政处罚书中的关键信息——即“黄某明是否正是黄晓明”却选择了回避。
也就是说,声明既没有否定“黄晓明的账户是由高勇操作”,也没有否认“黄晓明的账户参与操纵精华制药股价”。

值得一提的是,处罚决定书显示,黄晓明账户委托给高勇管理的过程中的 “路某”,是连接其母张素霞与高勇间的介绍人。查证发现,“路某”系北京护城河投资的合伙人路雷。
企查查数据显示,护城河投资合伙人包括高勇、阎宇和路雷,根据处罚决定书,多个委托给高勇管理的私人账户均是由路雷介绍,同时,路雷在护城河投资持股比例65%为第一大股东,高勇持股比例仅为10%,不难发现,路雷在这个案件中起到了比高勇更关键的作用。

公开资料显示,路雷被誉为“民间股神”,在央视和北京电视台都参加过股评节目,2012年发起成立护城河投资,身份变为了阳光私募基金经理。

天眼查信息显示,路雷与神州泰岳(300002.SZ)实控人王宁及公司高管团队发起的北京善聚投资管理有限公司共同投资了北京中关乐影文化传媒有限公司,而善聚投资同时又通过一只合伙基金和黄晓明共同参股了深圳市丰年互动文化科技有限公司,此外影星章子怡亦参股了该公司。
黄晓明曾出现在精华制药的前十大流通股东
据证监会披露,高勇操纵精华制药股价的行为主要发生在2015年1月至7月,在此期间,精华制药2015年中报中,黄晓明曾以143万股的持仓位列该公司第九大流通股东,在2015年三季报中,黄晓明账户从前十大流通股东的名单中消失,而2015年精华制药的一季报中,黄晓明未出现在重要股东名册。



这意味着,黄晓明名下的证券账户大可能是在二季度前后短暂且大额的买卖了精华制药,这与高勇操纵精华制药的时间段落(1-7月)出现了高度重叠。
在此之前,精华制药2015年一季报信息显示,倪松英、崔可欣、倪素英分别在一季度成为精华制药第六、第八、第九流通股东。倪松英、崔可欣、倪素英与证监会披露的涉案账户倪素某、倪松某、崔某欣相吻合。
黄晓明会被罚吗?
高勇因为动用了16个账户操纵精华制药,被证监会开出了巨额罚单,将近18亿元。
实锤之后,不少人在黄晓明微博下留言。

那么账户的持有人又是否需要连坐?这样以“代客理财”形式存在的股价操纵,责任又该如何认定呢?
今年6月15日,中国结算曾发布《关于对证券违法案件中违反账户实名制行为加强自律管理的通知》(下称通知),称为进一步加强账户管理,将对证券违法案件中违反账户实名制管理的相关当事人,除采取注销账户、限制使用等措施外,将同时采取一定时期内限制新开账户、列为重点关注对象等处罚措施。

通知规定,对证监会已作出行政处罚决定的案件中“借用他人证券账户和出借本人证券账户”的主体,中国结算将采取为期6个月的限制新开证券账户措施,限制新开户措施期满后的12个月内,涉案主体申请新开证券账户的,须至证券公司临柜办理。同时证券公司应严格审核,审慎开户。
而黄晓明等14名自然人在该案中显然符合这一情形。
该不该罚?不同人有不同看法。
据第一财经报道,一位接近监管人士表示:
操纵案件一般只认谁“干坏事”,即谁控制账户和资金进行证券交易操纵市场,不论账户所有人和资金来源。“除非有证据证明,账户所有人明知是为了操纵还提供了账户和资金,如果还有分成,那就构成共同操纵,但证据很难取得,否则容易错罚无辜。”
另一位接近监管人士则认为:
将自己账户委托给他人理财,目前也是要承担违法责任的。如果账户委托他人操作,但对他人操纵行为毫不知情,责任会轻微一些,但如果知道他人操纵或授权操纵,那责任的认定又是另外一回事。
而据21经济报道,有律师这么认为:
黄某明、张某霞与高勇的关系是证券交易代理行为,即将账户委托交由高勇打理,而高勇在打理过程中出现了违法行为,而黄、张两人并不知情,属于证券交易代理中的“善意第三人”情形。
在将账户委托给高勇管理这个行为发生上,黄、张并不能预测也不知道高勇可能进行违法活动。
一位接近监管层的私募人士表示:
由于黄晓明作为公众人物,其将证券账户交由他人管理最终被用于市场操纵行为的“示范效应”容易带来较为恶劣的社会影响,因此监管层虽不对其采取行政处罚,但仍然应当从严采取相应的自律监管等惩戒措施。
回顾:16个账户如何操纵精华制药
回顾一下被操纵的股票“精华制药”,从2015年1月12日的22元/股到同年6月5日最高点91.8元/股,涨幅惊人超300%,背后是高勇在建仓拉升股价。

2015年1月12日至2月17日期间,高勇账户组共计委托买入28,392,500股,成交23,714,872股“精华制药”,除少量卖出外,至2月17日高勇账户组共计持有22,875,030股“精华制药”。
上述期间,高勇账户组申买量占同期市场申买量比例为28.63%,买成交量占同期市场成交量比例为36.57%。
在买入“精华制药”的24个交易日中(另有两个交易日未买入),买成交量占市场成交量比例超过10%的有18个交易日,超过20%的有15个交易日,超过30%的有11个交易日,最高成交量占比达到76.96%。
高勇账户组至少在以下时间段内存在集中资金优势,以连续交易方式拉抬股票价格的行为,并多次在拉高股价之后,少量进行卖出交易。
高勇账户组1月12日至2月17日期间连续交易,并在部分交易时段集中资金优势拉抬“精华制药”股价的行为,对“精华制药”股价产生了显著影响。
上述期间内,“精华制药”股价上涨66.67%,显著偏离同期中小板综指14.05%的上涨幅度,也显著偏离“精华制药”1月12日前20个交易日内的价格走势。

2015年2月25日起,精华制药因筹划重大事项停牌。
5月25日,精华制药发布公告披露重大重组事项,并于当日开盘后恢复交易。
5月25日至6月4日连续9个交易日内,高勇账户组在开盘集合竞价阶段,集中资金优势,以涨停价大量委托买入“精华制药”,每日委托买入股数均超过1000万股,最高达到1800余万股,收盘时涨停委托买入数量占收盘时全市场涨停价买单的比例每个交易日均超过60%,最高达到76.35%。
9个交易日内,高勇账户组最后一笔买入申报时,前10档卖委托申报量累计均不高于500股,远低于高勇账户组申买数量。
综上,高勇账户组以涨停价大量申买“精华制药”的行为,不仅直接推动“精华制药”股价异常、连续攀升,还给投资者造成买盘占据绝对优势的印象,进而误导其他投资者的交易决策。5月25日至6月4日“精华制药”连续9个交易日涨停,6月5日起,高勇账户组停止以涨停价申报买入“精华制药”,“精华制药”价格停止连续大幅上涨的趋势。

在拉抬“精华制药”股价后,高勇账户组从6月5日起集中、大量出售“精华制药”,实现操纵获利。
6月5日至6月16日期间,账户组集中卖出19,944,580股“精华制药”,卖出金额1,491,864,510.63元。
至7月22日,除薛某账户仍然持有“精华制药”外,高勇账户组所持“精华制药”均全部卖出,共计卖出25,356,198股,卖出金额1,683,839,745.87元。
6月5日至7月22日期间,除卖出交易外,高勇账户组在6月10日、6月11日、6月19日,共计买入3,687,600股“精华制药”。
其中,6月19日上午9:43至10:07:51,高勇账户组集中资金优势,连续买入“精华制药”,拉抬股票价格。该时间段内,高勇账户组共计入买入3,616,800股“精华制药”,16笔买入申报均为第一档价格,且均高于申报前一刻买一价。高勇账户组的连续买入交易显著拉抬了“精华制药”价格。
综上,高勇使用其实际控制的账户组,在2015年6月5日至7月22日,高勇账户组将前期建仓股票集中卖出,并在6月19日上午9:43至10:07:51期间,集中资金优势,以连续交易方式拉抬、维持“精华制药”股价。高勇的上述操纵行为,共计获利897,387,345.82元。

中证网声明:凡本网注明“来源:中国证券报·中证网”的所有作品,版权均属于中国证券报、中证网。中国证券报·中证网与作品作者联合声明,任何组织未经中国证券报、中证网以及作者书面授权不得转载、摘编或利用其它方式使用上述作品。凡本网注明来源非中国证券报·中证网的作品,均转载自其它媒体,转载目的在于更好服务读者、传递信息之需,并不代表本网赞同其观点,本网亦不对其真实性负责,持异议者应与原出处单位主张权利。
特别链接:中国证券监督管理委员会上海证券交易所深圳证券交易所新华网政府部门交易机构证券期货四所两司新闻发布平台友情链接版权声明
关于报社关于本站广告发布免责条款
中国证券报社版权所有,未经书面授权不得复制或建立镜像 经营许可证编号:京B2-20180749 京公网安备110102000060-1
Copyright 2001-2018 China Securities Journal. All Rights Reserved
中国证券报社版权所有,未经书面授权不得复制或建立镜像
经营许可证编号:京B2-20180749 京公网安备110102000060-1
Copyright 2001-2018 China Securities Journal. All Rights Reserved



