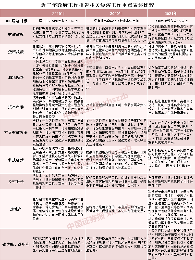
“不急转弯”内涵丰富 宏观调控政策空间大
看完7万字“十四五”规划纲要草案,对五年后充满期待!
楼市调控趋严 增加租赁住房供给将成重点
政府工作报告定调2021资本市场改革发展
资本市场改革发展四大重点明晰
解读《政府工作报告》:今年经济增速目标为何定为6%以上?
解读《政府工作报告》:如何实现科技自主?
解读《政府工作报告》:未来金融风险化解是否进入持久战?
一图读懂政府工作报告
more
2021政府工作报告解读
关于2020年国民经济和社会发展计划执行情况与2021年国民经济和社会发展计划草案的报告(摘要)
(03/05 22:06)
GDP增速如何设定?宏观政策怎样定调?鼓励创新有何实招?——国务院研究室有关负责人解读政府工作报告
(03/06 10:18)
(两会报告解读)20个主要指标、119项专栏任务……这份“行动指南”勾勒中国发展蓝图
(03/06 10:15)
“十四五”规划和2035年远景目标纲要草案有哪些新提法?
(03/06 10:11)
未来5年,健康中国怎么建?——专访全国政协委员王辰、全国政协委员黄璐琦
(03/06 16:55)
专注两会|黄群慧阐释“十四五”产业链供应链战略设计着力点
(03/06 16:47)
如何让乡村医生“下得去、留得住”?
(03/06 12:31)
全球连线:展现中国发展蓝图 提振全球复苏信心——国际社会热议中国政府工作报告
(03/06 10:39)
辛识平:这份“中国答卷”给世界注入信心
(03/06 10:33)
好评如潮,亮眼成绩单振奋人心
(03/06 10:22)
看完7万字“十四五”规划纲要草案,对五年后充满期待!民生红包和投资方向全扫描
(03/06 14:42)
一图读懂政府工作报告
(03/05 21:09)
“不急转弯”内涵丰富 宏观调控政策空间大
(03/06 07:18)
全国人大代表、中国证监会辽宁监管局局长柳磊建议 进一步深化私募领域监管协作机制
(03/06 07:20)
楼市调控趋严 增加租赁住房供给将成重点
(03/06 07:16)
资本市场改革发展四大重点明晰
(03/06 07:21)
解读《政府工作报告》:对中小微企业、个体工商户在政策上再帮一把
(03/05 21:14)
新华网北京3月5日电 今日,国新办举行解读《政府工作报告》吹风会。孙国君表示:“中央财政、省级财政进一步加大对市县基层落实惠企利民政策的财力保障力度。” “第二个是今年将2.8万亿中央财政资金纳入直达机制,这个直达机制是中央财政资金直接下达到市县基层,意味着财力更快到达基层,这是对基层落实保就业、保民生、保市场主体力度的进一步加大。
解读《政府工作报告》:如何实现科技自主?
(03/05 21:13)
新华网北京3月5日电 今日,国新办举行解读《政府工作报告》吹风会。国务院研究室副主任郭玮表示,提高科技创新能力是一个系统工程,需要久久为功。” 三是要用市场化机制激励企业加大研发投入。
解读《政府工作报告》:未来金融风险化解是否进入持久战?
(03/05 21:13)
着力防范化解中小金融机构风险,多渠道补充中小银行资本金,强化公司治理。继续化解存量风险,提高预见预判能力,防范增量风险,严密防控外部输入性风险,健全风险处置长效机制,坚决守住不发生系统性风险的底线。
解读《政府工作报告》:今年经济增速目标为何定为6%以上?
(03/05 21:13)
新华网北京3月5日电 今日,国新办举行解读《政府工作报告》吹风会。国务院研究室党组成员孙国君表示,今年《政府工作报告》提出把经济增速的预期目标设定为6%以上,是综合考虑以下三个方面的因素: 一是经济恢复的情况。
6%以上——GDP增速目标“回归”怎么看?
(03/05 21:12)
5日提请十三届全国人大四次会议审议的政府工作报告,提出今年发展的主要预期目标,其中,国内生产总值增速设定为“6%以上”。从这个角度看,把今年的GDP增速目标设定在6%以上,符合“保持在合理区间”的要求,是留有余地、较为稳妥的,充分体现稳中求进的总基调。
图说|推进卫生健康体系建设
(03/05 14:38)
图说|做好巩固拓展脱贫攻坚成果同乡村振兴有效衔接
(03/05 14:36)
图说|2021年优化和落实减税政策
(03/05 14:34)
图说|推进卫生健康体系建设
(03/05 14:21)
图说|做好巩固拓展脱贫攻坚成果同乡村振兴有效衔接
(03/05 14:21)
图说|2021年优化和落实减税政策
(03/05 14:21)
图说|2020年政府主要做的工作
(03/05 14:01)
新华社记者 曲振东 刘茜 编制
图说|“十三五”时期我国发展成就
(03/05 14:00)
图说|2021年要重点做好八个方面主要工作
(03/05 13:59)
图说|2021年发展主要预期目标
(03/05 13:56)
图说|“十四五”时期主要目标任务
(03/05 13:35)
这些钱今年要少收!
(03/05 13:55)
国家发改委经济体制与管理研究所企业研究室副主任李红娟:积极践行国企改革三年行动 今年将着重在四方面发力
(03/05 12:56)
全国政协委员、中国财政科学研究院院长刘尚希:培育完整内需体系要从供需两侧发力
(03/05 12:42)
中国企业联合会研究部研究员刘兴国:混改和调结构成为今年国企改革关键抓手
(03/05 12:29)
兴业证券:创新药是我国药品市场未来发展的核心路径
(03/05 11:09)
中国证券报有限责任公司版权所有,未经书面授权不得复制或建立镜像。
Copyright 2001-2025 China Securities Journal. All Rights Reserved.